当前位置:新闻资讯
广东省新增BIM计费细分标准

发布时间:2021-04-29 08:38:34         点击量:1099次


工程勘察设计费的收费标准一直是业内关注的焦点,近日广东省工程勘察设计协会出台《工程勘察设计收费导则(第二版)》。自2021年4月1日起正式实施,为设计收费标准提出可行的参考标准,新版收费标准来了。


本次修订主要针对房建公建、市政、环境改造、绿色建筑等勘察设计收费标准进行删改和修订,同时新增了交通运输、通信智能化、水利工程、第三方技术咨询服务等勘察设计收费标准,并对有关调整系数做了进一步细分。另外,本次修订也把行业内其他单位制定的有关工程规模、建筑信息模型(BIM)技术应用费用、城市规划设计计费等作为附件供各单位参照使用。


基于优质优价,避免恶意压价竞争,以高质量设计引领高质量发展,倡议全行业勘察设计收费浮动幅度为±20%;提倡不同地区根据地区国民经济发展情况,参考《导则》第三部分的地区调整系数表对勘察设计的高质量服务价格予以调节。


图片图片图片图片图片


BIM费用


图片图片图片图片图片图片


图片

2019年,深圳市福田区发出《关于福田区政府投资项目加快应用建筑信息模型(BIM)技术的通知》,在工程项目建设中,设计是龙头也是灵魂,对控制工程投资、质量和工期都起到关键性作用,可以说设计质量的高低在某种程度上决定了建设效果的好坏。
图片
抓重点来啦!
图片图片
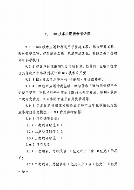
BIM技术应用费用参考依据


图片

图片图片图片图片图片图片图片
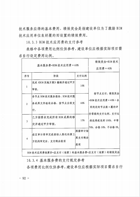
BIM费用的支付管理

图片