当前位置:新闻资讯
国家发布首部CIM标准!明确CIM平台架构、BIM数据格式!

发布时间:2020-10-22 08:59:51         点击量:1364次

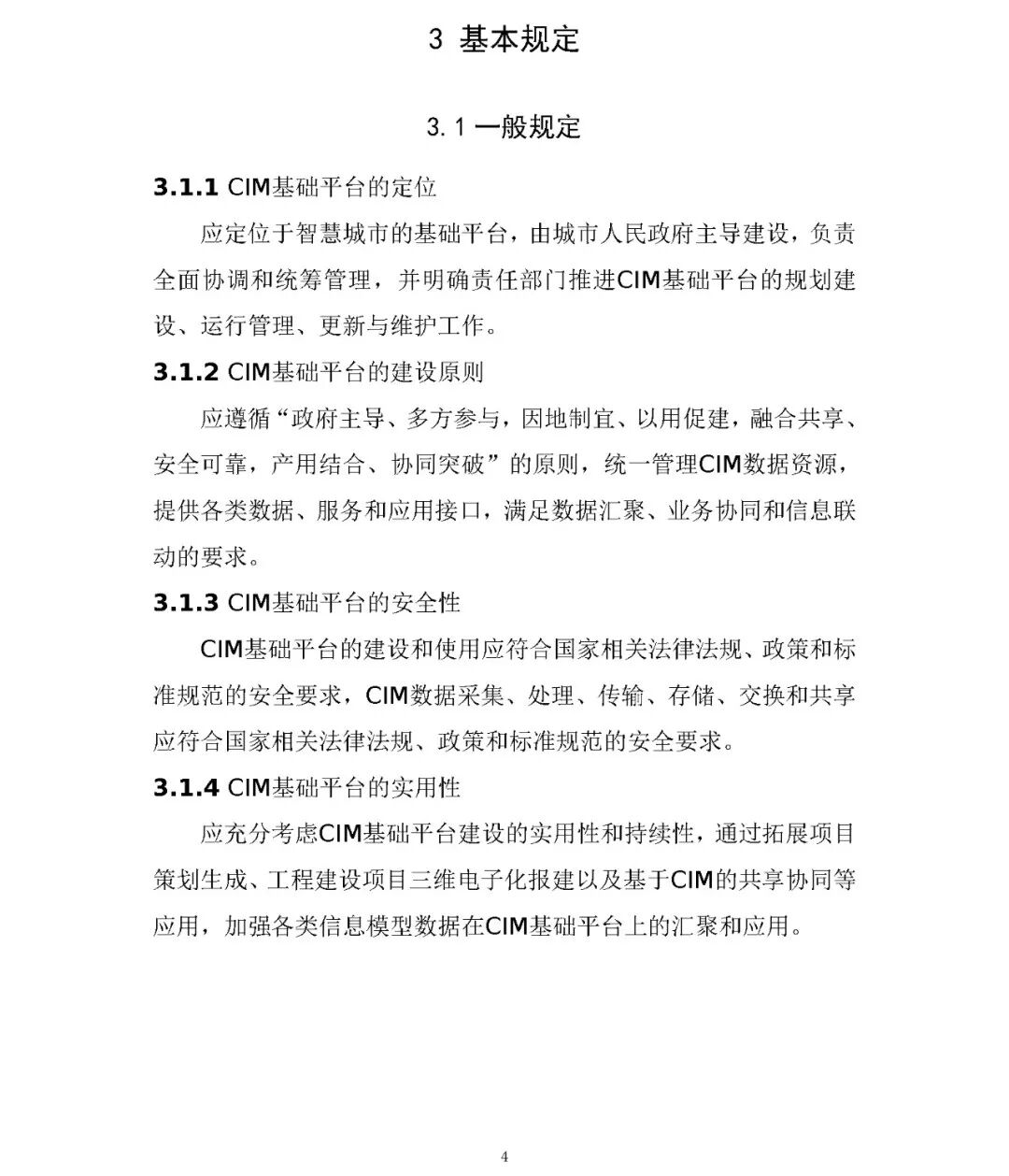
2020年9月21日,住建部印发《城市信息模型(CIM)基础平台技术导则》通知。明确了CIM平台架构、BIM数据格式等内容。


该通知指出:

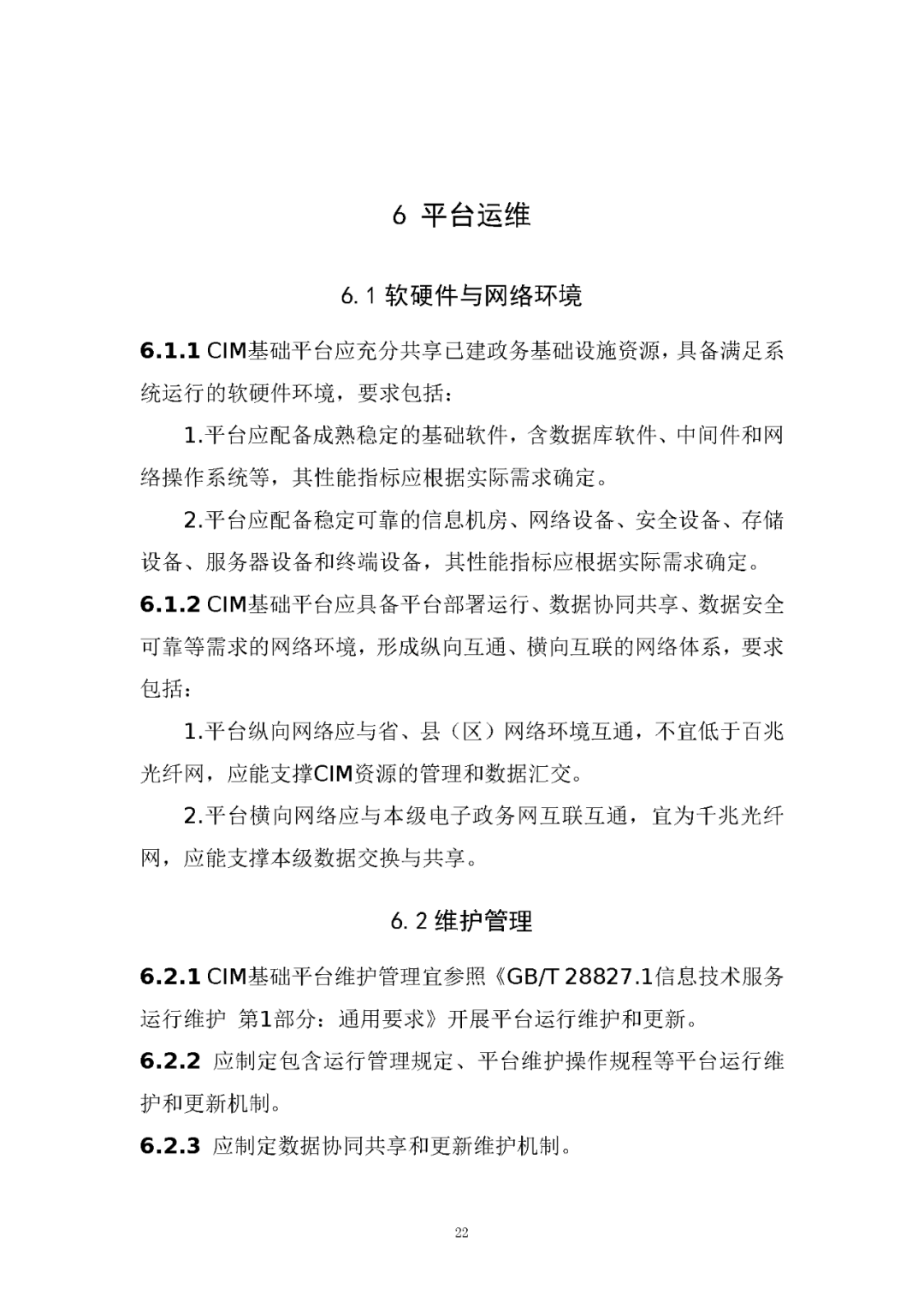
1、CIM基础平台总体架构应包括三个层次和三大体系,包括设施层、数据层、服务层,以及标准规范体系、信息安全体系、运维保障体系。


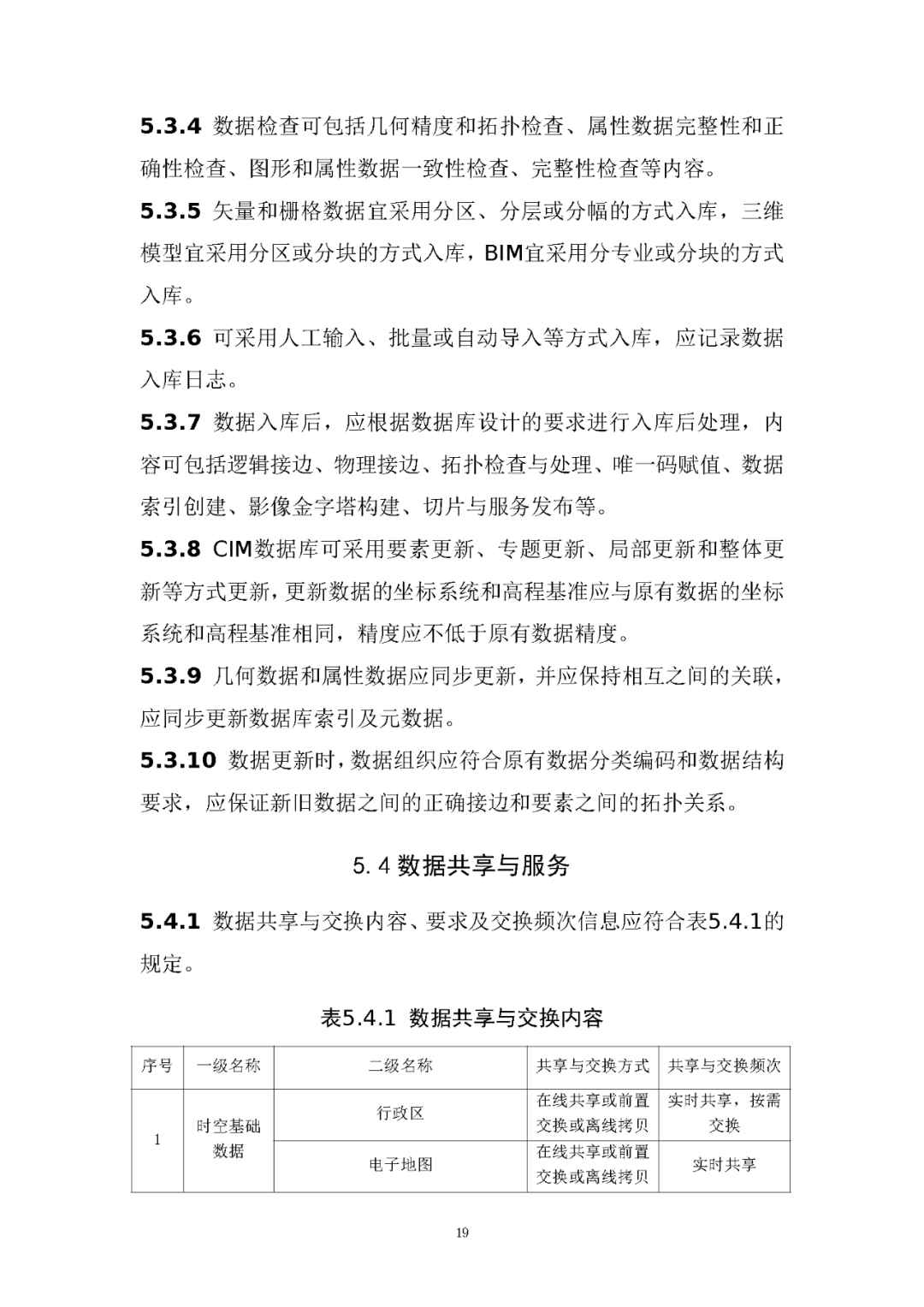
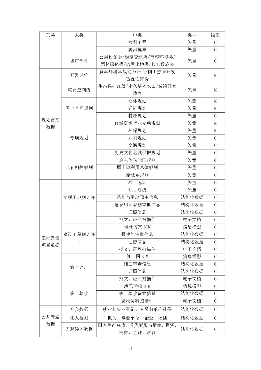
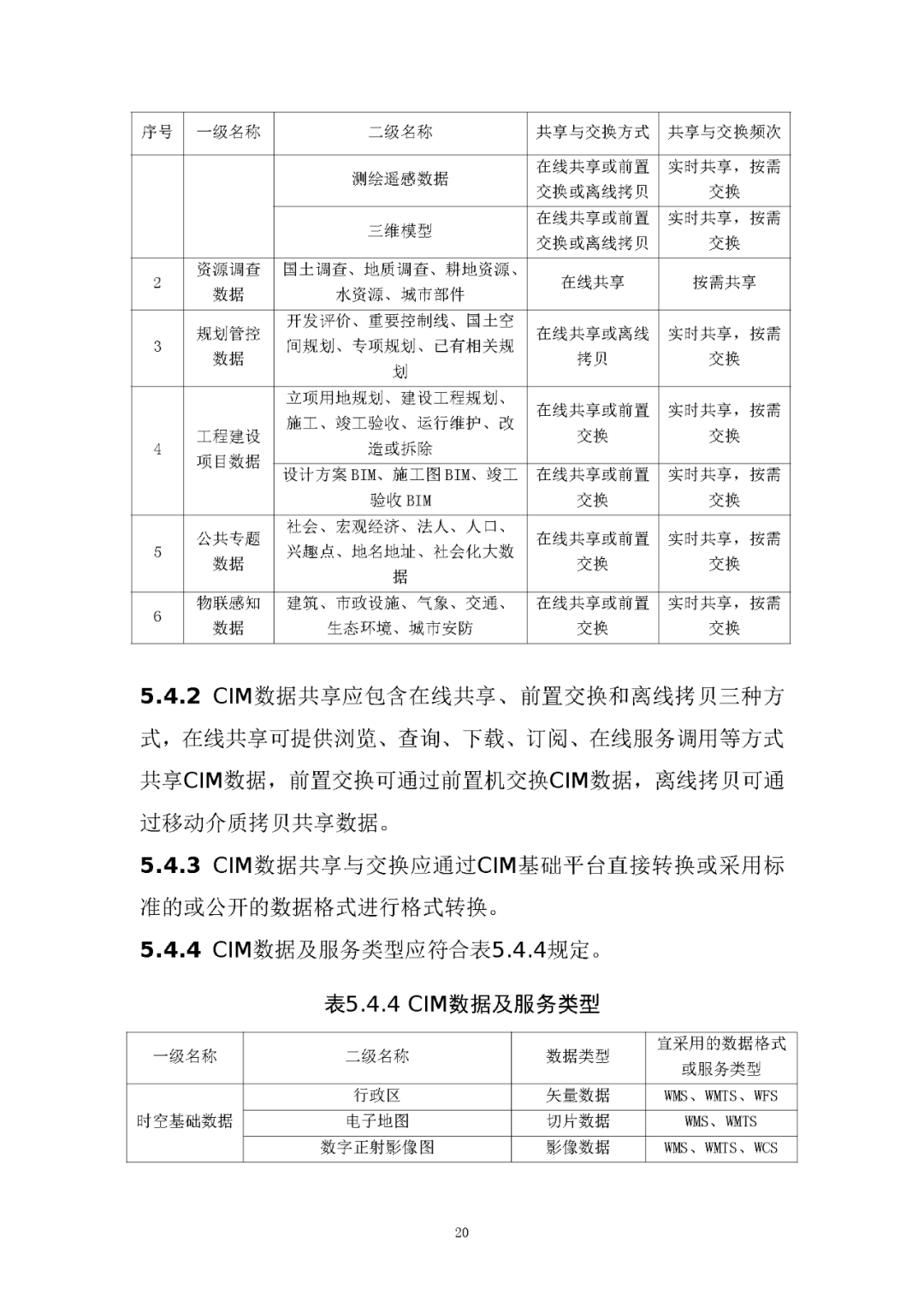
2、CIM基础平台主要建设内容应包含功能建设、数据建设、安全运维建设。其中,功能建设必须提供三维模型和BIM汇聚的能力,应具备模拟仿真建筑单体到社区和城市能力,宜提供工程建设项目各阶段模型汇聚的能力。


3、CIM技术平台特性具有基础性、专业性、集成性。


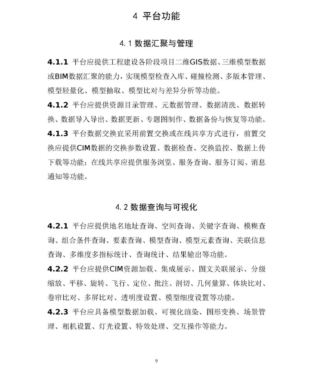
4、平台功能包含:数据汇聚与管理、数据查询与可视化、平台分析与模拟、平台运行与服务、平台开发接口。


以下附件为通知文件附件整体内容:



End

网站声明

--凡注明来源为华幕的稿件,版权均属于华幕所有,转载请注明来源;凡注明为其他媒体来源稿件,不代表本网态度和观点;若内容涉及版权问题,请及时与本网联系。

BIM合作与媒体宣传

E-mail:huamuzixun@163.com

网站:http://www.sdhmbim.com

官方交流

联系电话:0531—58183337 15508666561

地址:济南市高新区新泺大街988号鲁商福瑞达广场东区8楼

长按下图识别图中二维码